Peer-to-peer, engineer-to-engineer questions and answers from the EDABoard.com engineering community around microcontrollers. Click the “Read more” link and follow the entire conversation and maybe add your two cents by logging in to EDAboard.com.
12 Bit ADC with interfacing SPI in STM32 – I have an external 12 bit ADC (ADS7886) on a custom-designed PCB with SMT32F767. This ADC interfaces with the microprocessor with SPI. Now my problem is that I couldn’t read digitized values correctly. Maybe because of the incorrect driving of the ADC or setting of SPI. Based on the ADC datasheet, I should set ADC SCK as 20 MHz, but I couldn’t do that with SPI. Because I can set only either 13.5 Mbits/s or 26 Mbits/s baud rate of the SPI. So how can I correctly drive ADC and read the digitized values? Read more
Driving an LCD using ShiftRegister – I am trying to control an LCD using a shift register. I am using the very successful Arduino LiquidCrystal library, which is tried and tested but I am trying to modify the only function which differs. Instead of writing bytes directly to pins (like in the original function below), I am trying to output using a shift register (also as below). Read more
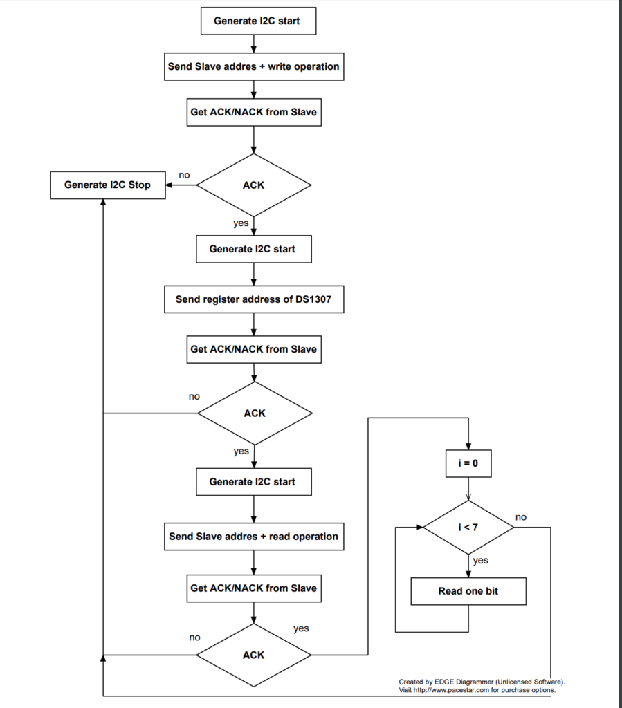
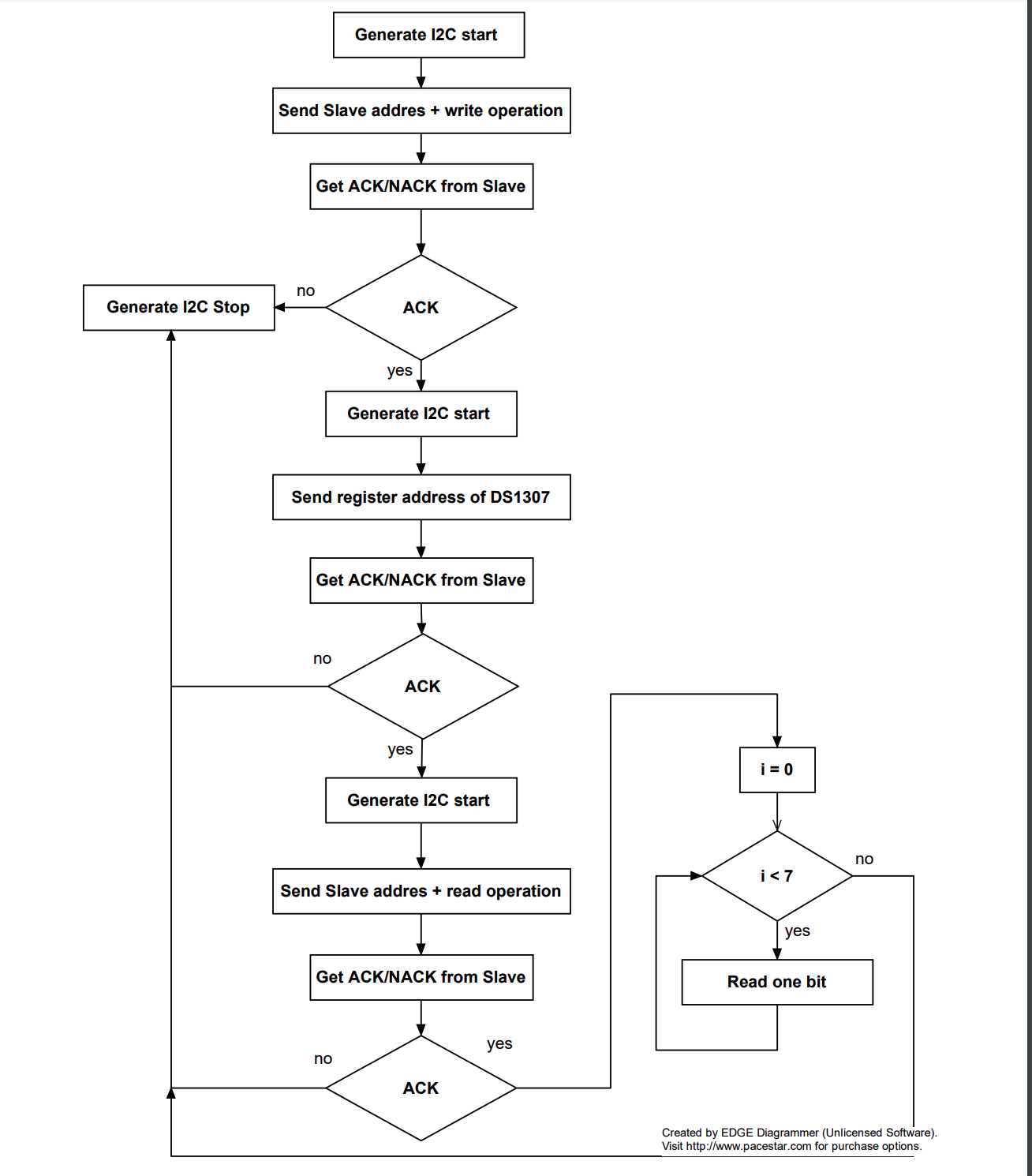
I2C protocol software implementation – There are so many documents available on the internet for I2C communication and I have spent a hard time understanding I2C software protocol. I am not looking for any code. I want to understand how does it work so I made one flow chart that explains my understanding. Read more
DS1307 Rtc clock running slow – I am using DS1307 in my clock design but it seems to go back by 6 seconds per day. Then it goes 3 minutes back after 1 month. Read more
Need of equivalent IC for SST89E51RD-40-C-PIE – Did SST89E516RD-40-C-PIE IC is obsolete? Can anyone Suggest me Equivalent IC for SST89E516RD-40-C-PIE. Kindly suggest me the equivalent for the same. Read more
SPI 12-Bit Serial ADCs – I’ve been searching the internet for a long time trying to find a simple guide that explains about MAX187 ADC and how to interface it with 8051 but I couldn’t. I have attached a datasheet and timing diagram. I don’t understand the timing diagram in the datasheet I am trying to know how the master writes data to MAX187? Read more
Two nodes communicating in CAN bus protocol – Let’s say there are two nodes in the CAN bus having id 101 and 102, when node 101 communicating it sending its id 101 right? Read more
A way to delay UART frame for approx. 200-300us – I’m trying to figure out a way to delay the UART frame for approx. 200-300 μs. Are there ways to do that? Read more
Need help to read hex code – I need help to know how you can read the hex code of a Chinese MCU, specifically the STC15F204EA. Would any partner be so kind as to tell me the necessary tools and software to read the code? Read more
Fixed point arithmetic in C – I am looking for a C code to perform Q15 addition, subtraction, multiplication, division, sine(x) and cosine(x). Can anybody provide a good reference that works? Read more







Leave a Reply