PIC18F452 not working – I have a PIC18F452 microcontroller and am using a QL2006 programmer. I connected VCC, VSS, MCLR, 20 Mhz crystal and LEDs. I burn the code and set the power but nothing works. Is there something I need to set in the code or the burning options? Read more
Recommendation for low-end microcontroller – There are a multitude of ARM-based microcontrollers. Which one would you recommend to someone starting out with basic ARM and what software would you use with the MCU to compile code, program, and debug it? Read more
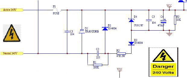
Help with zero crossing detector – I am using the following circuit to power an AVR microprocessor and need a zero crossing detector for the same circuit. Any suggestions on how to build one that can be used simultaneously with this power supply? Read more
VF control help in frequency control – I am working on an900 code but I am not getting the exact frequency from the formula in the an900 app note. I am getting 35 Hz even when I computer the equation for 50 Hz. Any ideas? Read more
STM8S interrupt service routine execution problem – I am new to STM8S MCU programming and teaching myself by creating a program for an 8-bit Timer4 module which I tried to simulate using an STVD simulator. But I can’t find my program counter executing my interrupt service routine. I have seen the STM standard peripheral library for code development but still can’ t create efficient code for the Timer4. Read more

Leave a Reply